关于2018-2019学年第二学期研究生学籍注册的通知
发布时间:2019-01-14 阅读次数:
根据《bwin校长办公会议纪要》(【2014】8号)关于进一步完善并严格执行研究生学籍管理规定的精神,研究生院现就2018-2019学年第二学期研究生学籍注册工作通知如下:
一、注册时间及地点
1、时间:2月23日、2月24日,9:00-11:30,2:30-5:30
2、地点:9教北103
二、注册人员:
全体在校全日制与非全日制研究生(包括非定向、委培等)
三、注册要求
1、研究生本人携带学生证进行注册,到研究生服务中心盖本学期注册章,不得由他人代办,超过注册时间不再集中办理研究生证盖章手续,由此造成的火车票购买等问题由学生本人承担。
2、超过集中注册时限未注册者,必须在开学两周内到所在bwin研究生科进行补注册。
3、未能按期注册又未办理请假手续,以及逾期两周不注册或超过请假期限仍未办理注册手续者,按照学籍管理相关规定处理。
四、相关说明
1、不能如期注册者,应当办理请假手续。必须在开学两周内向bwin提交书面请假条,说明请假事由。请假两周以内(含两周),由所在bwin批准,超过两周的,由研究生院审查批准。
2、如因工作或其他原因需要留在外地进行科研和论文工作的研究生,须在开学前与导师、bwin联系,由导师在开学两周内向bwin提交“研究生暂缓注册登记表”(见附件1)。
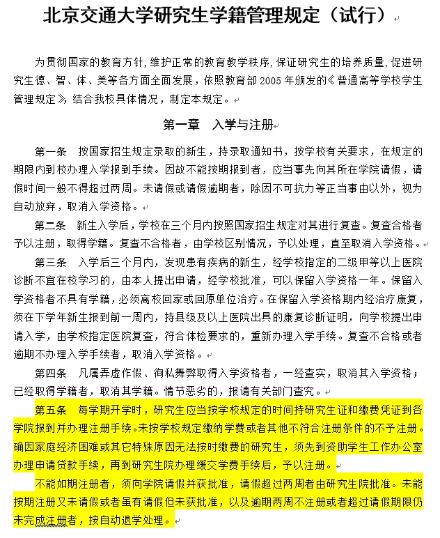
请各班主任、班级负责人和研究生导师高度重视学籍注册工作,协助通知到每位同学,bwin将于2019年2月25日上午10:00前上报注册情况。对未按要求进行学籍注册的同学将严格按照《bwin研究生学籍管理规定(试行)》的第一章第五条的相关规定执行。

附件:1、研究生暂缓注册登记表../../media/uploads/2019/01/14/1.doc
bwinbwin
2019年1月11日
